AI Reviewer is an Automated AI-powered quality gate for Topcoder challenge submissions using scorecard-driven evaluation.
If you wish to understand more on how the AI Reviewers is affecting different roles such as members, copilots, reviewers, check out the AI Reviewers Member Help Guide article.
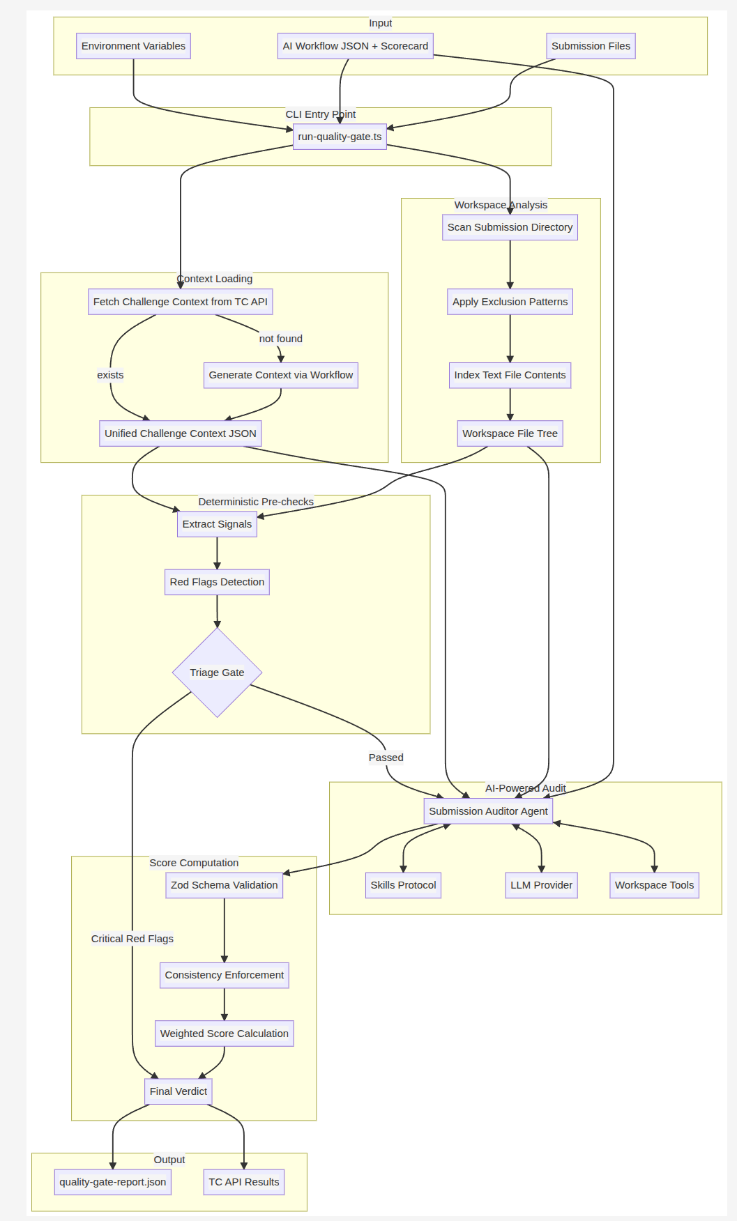
The TC-AI-Reviewer automates evaluation of Topcoder challenge submissions against structured scorecards. Built on the Mastra AI workflow framework, it provides:
Challenge Context Loading — Fetches/generates unified challenge context (requirements, tech stack, submission guidelines) via TC API
Workspace Analysis — Recursively scans submission files with intelligent exclusion patterns (node_modules, build artifacts, etc.)
Deterministic Pre-checks — Identifies empty files, hidden files, build artifacts, project markers, and validates patch files
Triage Gate — Fast rejection of fundamentally inadequate submissions (empty, tiny, missing manifests, invalid patches)
AI-Powered Audit — Skills-driven evaluation agent analyzes submissions against scorecard questions
Structured Output — Zod-validated answers with evidence citations, requirement mapping, and verdicts
Score Computation — Weighted scoring with answer-verdict consistency enforcement and coverage policies
TC API Integration — Posts results back to Topcoder platform with token usage metrics

| Workflow | Description |
|---|---|
submissionQualityGateWorkflow | Main orchestrator: file tree → pre-checks → triage → AI audit → scoring |
submissionWorkspaceFileTreeWorkflow | Recursively builds workspace file tree with content indexing |
runPrecheckWorkflow | Deterministic pre-checks + triage gate for fast rejection |
The Submission Auditor Agent (submission-auditor-agent) is a skills-driven AI agent that:
Loads challenge context from workspace files
Evaluates question applicability before scoring
Uses workspace tools (readFile, listFiles, searchFiles) to gather evidence
Produces structured JSON answers per scorecard question
Follows strict protocols for verdict consistency and evidence grounding
The agent uses a skills-driven evaluation protocol:
challenge-context-loading — Load challenge requirements
question-applicability — Determine if questions apply to this challenge
requirement-evaluation — Ground evaluation in actual requirements
red-flag-detection — Quick-reject checklist for critical issues
file-inspection — Workspace file reading protocol
scale-scoring — 1–5 rubric for SCALE questions
depth-analysis — Implementation depth evaluation
scorecard-response — Structured output format
strictness-enforcement — Final self-check
Built-in evaluation scorers for quality assurance:
| Scorer | Purpose |
|---|---|
answerRelevancyScorer | Measures answer relevance to questions |
promptAlignmentScorer | Checks alignment with prompt instructions |
toolCallAccuracyScorer | Validates correct tool usage |
hallucinationScorer | Detects unsupported claims |
scorecardCompletenessScorer | Ensures all questions are answered |
evidenceGroundingScorer | Verifies evidence citations exist |
verdictConsistencyScorer | Checks answer-verdict alignment |
skillProtocolComplianceScorer | Validates protocol field population |
| Variable | Purpose |
|---|---|
AI_WORKFLOW_DETAILS_PATH | Path to JSON file defining workflow + scorecard |
CHALLENGE_ID | Challenge identifier |
WORKSPACE_PATH | Path to workspace directory containing submission files |
TC_API_BASE_URL | Topcoder API base URL |
TC_API_TOKEN | Authentication token for TC API |
SUBMISSION_ID | (Optional) Submission identifier |
TC_RUN_ID | (Optional) Run ID for posting results back to TC API |
LLM_PROVIDER_NAME | (Optional) LLM provider: TC-Ollama or WiproAI (default) |
LLM_MODEL_NAME | (Optional) Model name (default: gpt-5-chat) |
OLLAMA_HOST | (Optional) Ollama base URL (default: http://127.0.0.1:11434) |
OLLAMA_NUM_CTX | (Optional) Override context window size (default: 32000) |
LOCAL_DEV | (Optional) Enable storage, observability, and scorers |
WORKFLOW_RUN_TIMEOUT_MS | (Optional) Workflow timeout (default: 900000ms / 15min) |
.env
| Type | Answer Field | Scoring |
|---|---|---|
| YES_NO | yesNoAnswer: boolean | true=100%, false=0% |
| SCALE | scaleAnswer: number | Normalized to 0–100% based on scaleMin/scaleMax |
| TEST_CASE | testCasePass: boolean | true=100%, false=0% |

PASS — Question criteria fully met
FAIL — Question criteria not met
WARN — Partial compliance or concerns
N_A — Question not applicable to this submission
The scoring engine applies automatic corrections:
Answer-Verdict Consistency — Fixes contradictions (e.g., yesNoAnswer=false with verdict=PASS)
Evidence Coverage Policy — Hard-fail if <50% of content questions have grounded evidence
Requirement Mapping Consistency — Resolves conflicting status across questions
Implementation Depth Scrutiny — Adjusts high scores when evidence indicates shallow implementation
quality-gate-report.json structure:
1
2
3
4
5
6
7
8
9
10
11
12
13
14
15
16
17
18
19
20
21
22
23
24
25
26
27
28
29
30
31
32
33
34
35
36
37
38
39
40
41
42
43
44
45
46
47
48
49
50
51
52
53
54
{
"status": "success",
"result": {
"scorecardId": "...",
"scorecardName": "...",
"totalScore": 87.32,
"maxScore": 100,
"minimumPassingScore": 75,
"passed": true,
"overallVerdict": "PASS",
"overallSummary": "...",
"tokenUsage": {
"calls": [...],
"summary": {
"inputTokens": 0,
"outputTokens": 0,
"totalTokens": 0
}
},
"preCheckSignals": {
...
},
"groups": [
{
"groupId": "...",
"groupName": "...",
"weight": 100,
"score": 87.32,
"sections": [
{
"sectionId": "...",
"sectionName": "...",
"weight": 100,
"score": 87.32,
"questionAnswers": [
{
"questionId": "UUID",
"applicable": true,
"verdict": "PASS",
"evidence": "...",
"reasoning": "...",
"decision": "...",
"yesNoAnswer": true,
"fileInspections": [...],
"requirementMapping": [...],
"evidenceCitations": [...]
}
]
}
]
}
]
}
}
totalFiles, totalDirectories, totalSizeBytes
emptyFiles — Zero-byte files
hiddenFiles — Dotfiles and OS metadata
buildArtifacts — node_modules, dist, pycache, etc.
projectMarkers — package.json, pom.xml, requirements.txt, etc.
extensionDistribution — File type breakdown
patchFiles — Analysis of .patch/.diff files
submissionTypeAnalysis — Whether patch or full codebase is expected
| Flag | Severity | Trigger |
|---|---|---|
| EMPTY_SUBMISSION | critical | No files |
| NO_SOURCE_CODE | critical | No recognized source files |
| TINY_SUBMISSION | critical | <3 source files or <3KB |
| MOSTLY_BUILD_ARTIFACTS | critical | 80% files are build outputs |
| MISSING_NODE_MANIFEST | critical | Node.js required but no package.json |
| MISSING_PYTHON_MANIFEST | critical | Python required but no requirements.txt |
| MISSING_JVM_MANIFEST | critical | JVM required but no pom.xml/build.gradle |
| INVALID_PATCH_FORMAT | critical | Patch file not valid unified diff |
| TRIVIAL_PATCH | critical | Patch has <10 lines changed |
| PATCH_PLACEHOLDER_CONTENT | critical | Patch contains {…} or “implement me” |

Add provider file in src/utils/providers/
Implement the AI SDK interface with deterministic seeding support
Export from src/utils/providers/model-factory.ts
Add case to createModel() switch statement
1 2case 'MyProvider': return myProvider.chatModel(model);
Prerequisites
Node.js = 22.13.0
pnpm = 10.28.0
Install Dependenciespnpm install
Run Quality Gatepnpm start
Development Server (Mastra Studio)pnpm dev
Check Resultscat quality-gate-report.json | jq '.result | {score: .totalScore, verdict: .overallVerdict, passed: .passed}'
| Script | Description |
|---|---|
pnpm start | Run the quality gate workflow CLI |
pnpm dev | Start Mastra development server with hot reload |
pnpm build | Build the project |
pnpm start:server | Start Mastra production server |
pnpm studio | Open Mastra Studio UI |
pnpm test | Run scorer tests |
pnpm test:scorers | Run scorer tests (explicit) |
pnpm lint | Run ESLint |
pnpm lint:fix | Fix ESLint issues |
pnpm format | Format code with Prettier |
pnpm format:check | Check code formatting |
https://git.topcoder-dev.com/TC-AI-Workflows/TC-AI-Submission-Screener/actions/runs/{runId}
Runtime: Node.js 22+
Framework: Mastra v1.13+ — AI workflow orchestration
LLM Providers: Wipro AI SDK (default), TC-Ollama
Storage: LibSQL (local development only)
Validation: Zod v4
Observability: @mastra/observability (local development)
Language: TypeScript 5.9+